首 页
基地概况
中心简介
大事记
现任领导
历届领导
联系我们
组织机构
组织架构
学术顾问
学术委员会
研究中心
学术队伍
专职研究人员
兼职研究人员
博士后
访问学者
科学研究
研究方向
研究项目
学术著作
学术论文
研究报告
科研获奖
基地项目文库
人才培养
培养方案
精品课程
教学获奖
学生文库
优秀人才
社会实践
学术活动
全国思想政治教育高端论坛
社会主义核心价值观协同创新峰会
德育名家大讲堂
大中小学思政课一体化建设研讨会
学术期刊
《高校马克思主义理论研究》
《社会主义核心价值观研究》
社会服务
学科报告
培训服务
理论宣讲
政策前沿
简体中文
ENGLISH
学术期刊
学术期刊
>
《社会主义核心价值观研究》
>
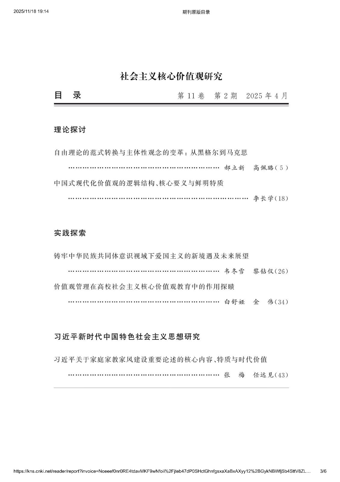
《社会主义核心价值观研究》2025年第3期目录
分享
联系我们
地址:清华大学善斋
邮编:100084
电话:010—62773393
邮箱:dybase@tsinghua.edu.cn
欢迎关注微信公众号
基地概况
中心简介
大事记
现任领导
历届领导
联系我们
组织机构
组织架构
学术顾问
学术委员会
研究中心
学术队伍
专职研究员
兼职研究员
博士后
访问学者
科学研究
研究方向
研究项目
学术著作
学术论文
研究报告
科研获奖
基地项目文库
人才培养
培养方案
精品课程
教学获奖
学生文库
优秀人才
社会实践
学术活动
全国思想政治教育高端论坛
社会主义核心价值观协同创新峰会
德育名家大讲堂
学术期刊
《高校马克思主义理论研究》
《社会主义核心价值观研究》
社会服务
学科报告
培训服务
理论宣讲
政策前沿
清华大学马克思主义学院
北京大学马克思主义学院
中国大学生在线
中国高校人文社科文献中心
武汉大学马克思主义学院
中国人民大学马克思主义学院
Copyright © 2020 清华大学高校德育研究中心 All Rights Reserved.